设为首页 | 加入收藏夹 | 联系我们
 

辐射监测系列

Radiation Monitor����� �������Ƴ������������ �������Ƴ������������ �������Ƴ������������ �������Ƴ������ing
 
 
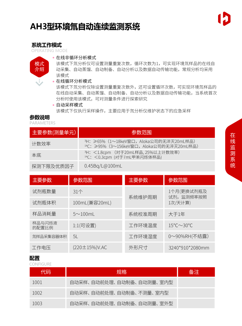
AH3型环境氚在线自动监测系统

AH3型环境氚在线自动监测系����� �������Ƴ����������� �������Ƴ������������ �������Ƴ������������ �������Ƴ�������统以超低本底液闪谱仪为检测模块,结合氚自动采����� �������Ƴ������������ �������Ƴ������������ �������Ƴ������������ �������Ƴ�������样技术、自动预处理技术、样品试����� �������Ƴ������������ �������Ƴ������������ �������Ƴ������������ �������Ƴ�������剂进样技术、进样控制技术、����� �������Ƴ������������ �������Ƴ������������ �������Ƴ������������ �������Ƴ�������自动理瓶盖及封瓶技术、转����� �������Ƴ������������ �������Ƴ����������� �������Ƴ������������ �������Ƴ�������盘分配技术、自动称重技术、样品自动摇匀技术、机����� �������Ƴ������������ �������Ƴ������������ �������Ƴ������������ �������Ƴ�������械臂技术以及嵌入式控制等先进����� �������Ƴ������������ �������Ƴ������������ �������Ƴ������������ �������Ƴ�������技术,可实现环境氚样品的����� �������Ƴ������������ �������Ƴ������������ �������Ƴ����������� �������Ƴ�������在线自动采集、自动蒸馏、自动制备、自动分析以����� �������Ƴ������������ �������Ƴ������������ �������Ƴ������������ �������Ƴ�������及数据自动传输功能。


 
产品详细

AH3型环境氚自动连续监测系统-1.jpg

AH3型环境氚自动连续监测系统-2.jpg

AH3型环境氚自动连续监测系统-3.jpg

 
上一个产品: ZC-Q0131-N气碘采样器����� �������Ƴ������������ �������Ƴ������������ �������Ƴ������������ �������Ƴ�������   下一个产品: ZJC-VI干湿沉降自动采样器
 
该系列其他产品
ZC-Q0131气碘采样����� �������Ƴ������������ �������Ƴ������������ �������Ƴ������������ �������Ƴ�������器
ZC-Q0151大气氚采样����� �������Ƴ������������ �������Ƴ������������ �������Ƴ������������ �������Ƴ�������器
ZC-Q0152大气氚采样器
ZC-Q1001大流量气溶胶采样器
ZC-Q1401大气C1����� �������Ƴ������������ �������Ƴ����������� �������Ƴ������������ �������Ƴ������4采样器
ZC-Q10000超大流量气溶胶采样...����� �������Ƴ������������ �������Ƴ����������� �������Ƴ������������ �������Ƴ�������
ZC-Q0131-N气碘采样器
ZC-Q10000W(V)超大流量气溶胶...����� �������Ƴ������������ �������Ƴ����������� �������Ƴ����������� �������Ƴ�������
ARES1000 辐射环境自动监测站
ACS-100 表面污染仪自动检系..����� �������Ƴ������������ �������Ƴ������������ �������Ƴ������������ �������Ƴ�������.
ZJC-VI干湿沉降自动����� �������Ƴ������������ �������Ƴ������������ �������Ƴ������������ �������Ƴ�������采样器
RS-S131系列环境γ辐����� �������Ƴ������������ �������Ƴ������������ �������Ƴ����������� �������Ƴ�������射剂量率...
 
环境保护系列
全性能降水自动监测系统
降雨自动监测仪
智能酸沉降采样器
智能水样采样器
自动排空水采样器
自动排空超标留样器
等比例混合采样超标留样器
自动加保存剂超标留样器
水质自动采样器
智能恒温超标留样器
水质采样器—柜式岸边站
便携式水样采样器
便携式等比例水样采样器
综合大气采样器
智能TSP中流量采样器
大气氟化物采样器
烟气采样器(便携式)
烟气采样器(固定式)
四路大气采样器
四路恒流大气采样器
大气采样器—空气VOCs
大气采样器—恒温恒流
职业卫生系列
粉尘采样器(矿用)
个体粉尘采样器(矿用)
个体空气采样器
个体空气采样器(袖珍式)
便携尘气两用采样器
便携粉尘采样器
便携大气采样器
大气采样器(防爆)
便携大气(恒流)采样器
气象系列
酸雨自动观测系统(北方版)
酸雨自动观测系统(南方版)
辐射系列
气碘采样器
大气氚采样器
大气 C14 采样器
大流量气溶胶采样器
超大流量气溶胶采样器
干湿沉降自动采样器
环境氚在线自动监测系统
销售热线
0571-56077302
E-mail: sales@ihen����� �������Ƴ������������ �������Ƴ������������ �������Ƴ������������ �������Ƴ�������da.com
ADD: 浙江省杭州市富阳区银湖街道富����� �������Ƴ������������ �������Ƴ������������ �������Ƴ����������� �������Ƴ�������闲路9号银湖创新中心7号楼2、3、����� �������Ƴ������������ �������Ƴ������������ �������Ƴ������������ �������Ƴ������4层
浙江恒达仪器仪表股份有限公司 版权所有 技术支����� �������Ƴ������������ �������Ƴ������������ �������Ƴ������������ �������Ƴ�������持:玄唐科技